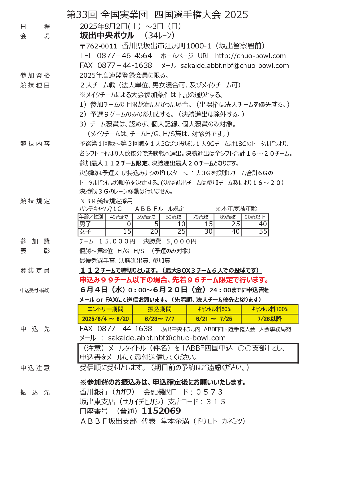
●四国選手権大会 募集要項・参加申込書

第33回 四国選手権大会(2025年8月2日~3日坂出中央ボウル)の募集要項と申込書を掲載します。

申込書部分はEXCEL形式としてありますので、ダウンロードしてご利用下さい。

  • 全会員が参加可能な大会(全国大会)です。
  • 募集定員:112チームで締切りとします。(BOX 6人打ちor4人打ち、3シフト制)
  • 申込受付期間:6月4日(水)0:00月20日(金)24:00まで

●四国選手権_募集要項(PDF)

●四国選手権_申込書(EXCEL)

過去の大会結果

●第32回 四国選手権大会 結果

●第31回 四国選手権大会 結果

●第30回 四国選手権大会 結果

●第27回 四国選手権大会 結果

●第26回 四国選手権大会 結果

●四国選手権大会 結果