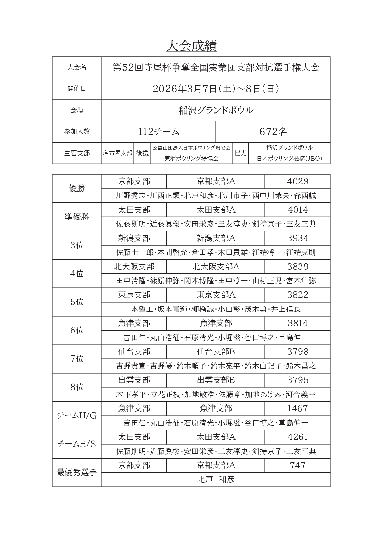
●第52回 寺尾杯争奪 全国実業団 支部対抗選手権大会 結果
3月7~8日、稲沢グランドボウルで、今年度の開幕戦、第52回 寺尾杯争奪 全国実業団支部対抗選手権大会(6人チーム戦)が開催され、全国から参加した112チーム672選手が熱戦を繰り広げました。
予選(9ゲーム)では、1シフトはかなりの打ち合いとなった一方、2シフトは遅くなったレーンコンディションに苦戦するチームが目立ちました。各シフトから15チーム計30チームが決勝に進出しました。(予選通過ライン:1シフト+325、2シフト+80)
予選スコア持ち込み無しの決勝戦(3ゲーム)では、予選1シフトを6位で通過した京都支部(A)が決勝で4,029ピン(アベレージ224)をマークし、11年ぶり2回目の優勝を果たしました。同チームの北戸和彦選手(決勝747ピン)が最優秀選手に輝きました。
準優勝は予選1シフト1位通過の太田支部(A)、第3位には予選2シフト3位通過の新潟支部(A)が入り、以下、北大阪支部(A)、東京支部(A)、魚津支部、仙台支部(B)、出雲支部(B)が入賞しました。
- 入賞チーム
- 優勝:京都支部(A)
- 最優秀選手:北戸和彦選手





