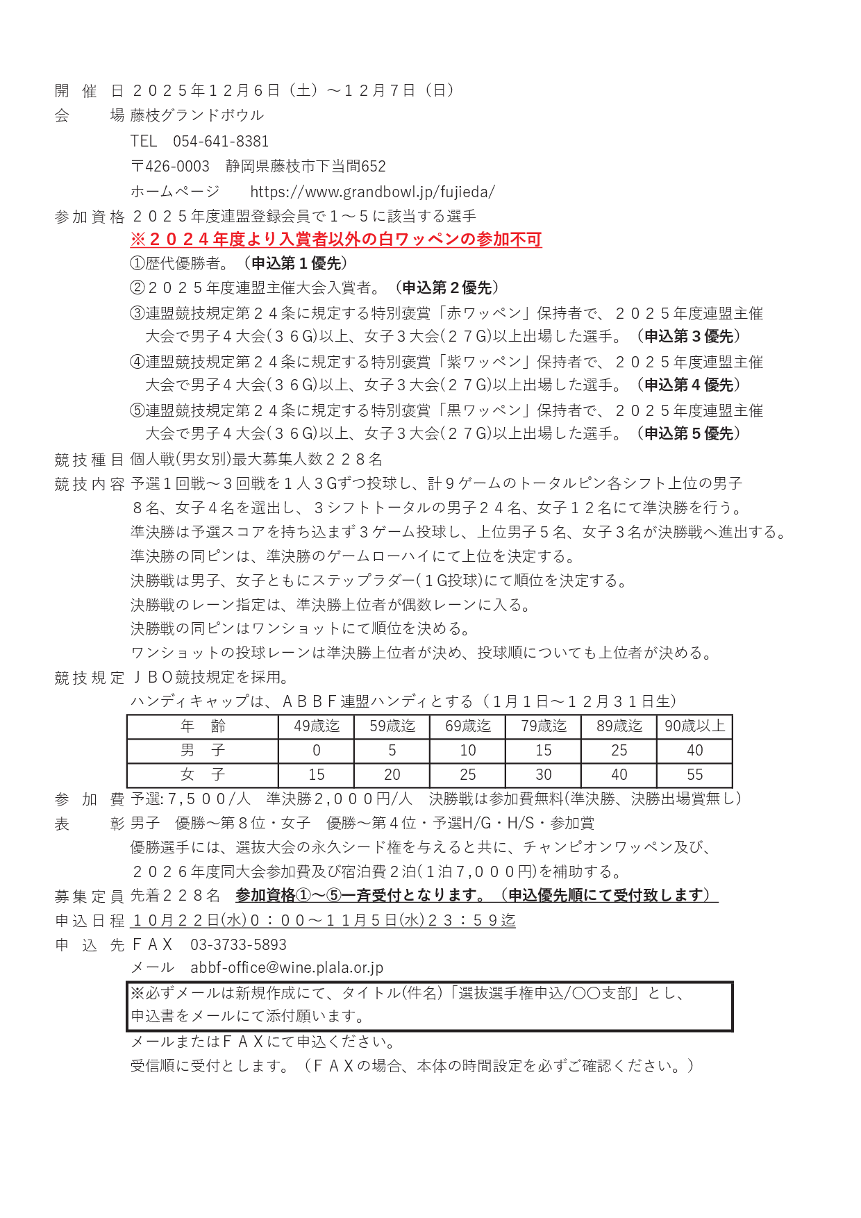
●選抜選手権大会 募集要項・参加申込書
第41回 選抜選手権大会(2025年12月6日~12月7日、藤枝グランドボウル)の募集要項と参加申込書を掲載します。
申込書部分はEXCEL形式としてありますので、ダウンロードしてご利用下さい。
今大会の参加資格者は以下の通りです。
- 歴代優勝者(青ワッペン保持者)。(第1優先)
- 今年度連盟主催大会入賞者(赤、紫、黒、白ワッペン保持者)。(第2優先)
- 赤ワッペン保持者で、今年度連盟主催大会で、男子4大会(36G)以上、女子3大会(27G)以上出場した選手。(第3優先)
- 紫ワッペン保持者で、今年度連盟主催大会で、男子4大会(36G)以上、女子3大会(27G)以上出場した選手。(第4優先)
- 黒ワッペン保持者で、今年度連盟主催大会で、男子4大会(36G)以上、女子3大会(27G)以上出場した選手。(第5優先)
※ 「白ワッペン枠」はありません。白ワッペンの方は今年度連盟主催大会入賞者に限り、第2優先枠でエントリー可能です。
募集定員は228名(3シフト制、1BOX4人打ち)、申込受付期間は10月22日(水)0:00~11月5日(水)23:59です。
申込期日前に到着した申込書は無効ですので、お気を付け下さい。





